搜索
首页
协会介绍
协会简介
协会章程
协会公告
协会公告
培训通知
培训通知
竞赛信息
竞赛信息
成绩公告
会员单位
图片新闻
视频栏目
首页
协会介绍
协会简介
协会章程
协会公告
协会公告
培训通知
培训通知
竞赛信息
竞赛信息
成绩公告
会员单位
图片新闻
视频栏目
首页
>
协会公告
协会公告
协会公告
协会公告
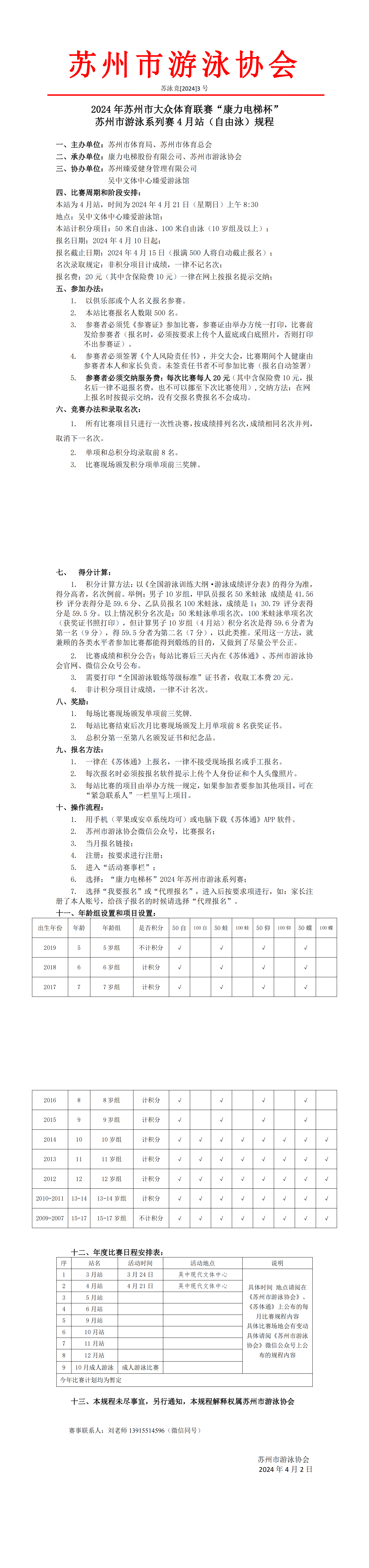
2024年苏州市大众体育联赛“康力电梯杯”苏州市游泳系列赛4月站(自由泳)规程
2024-04-04
上一篇:关于选派2024年“康力电梯杯”苏州市游泳系列赛(4月站)裁判员信息公示
下一篇:关于开展2024年苏州市游泳池馆水质管理员培训班的通知
Copyright © 2024-2026 苏州市游泳协会 All Rights Reserved. 备案号:
苏ICP备2024145348号-1
首页
电话
留言
回到顶部
电话
0512-65732297
返回顶部